Q&A メニュー1

  1. 介護保険っていつから使える?
  2. 年齢と共になりやすい病気って?
  3. 介護保険を使って何ができる?
  4. 介護保険利用には何が必要?
  5. 近くのケアマネジャーはどう探せばいい?
  6. サービスを利用するといくら?
  7. 自己負担額が高い!
  8. 身障手帳をもっているけど、それで介護保険利用できる?
  9. 在宅介護サービスは何がありますか?
  10. 薬局で高齢者用紙おむつを買うのに補助は?
  11. 介護保険負担割合証について教えて
  12. 歯医者さんに連れて行けない!どうしよう・・・
  13. 身体が不自由なので災害があったときに心配です。なにか協力を得られる方法はありますか?
  14. 高齢者の虐待の内容や傾向ってあるのでしょうか?
  15. 介護保険の認定調査って、どんな事を聞かれるの?その時どのように伝えたら良いの?
  16. 2019年10月から消費税が10%になるけど介護保険サービスの利用料は何か影響があるの?
  17. 新型コロナウィルス感染症の恐れがあって外食できないけど武豊町のお店で配達してくれるところはありますか?
  18. 「特別定額給付金」が支給されるけど、税金ってかかるの?
  19. 「換気の上手な方法」って何?
  20. 最近、「人生会議」という言葉を時々耳にするけど、どういうことなの?
  21. サービス利用の負担額が地域区分の変更によってこれまでと金額が変わると聞いたけどどういうこと?

なるほどQ&A

Q 介護保険っていつから使えるの?

A 介護保険は40歳(65歳までは決められた病気が対象)から使えます

 

    •  介護保険では、年齢と共になりやすくなる病気を前提として40歳以上の方(医療保険加入が前提条件)が対象となり、65歳以上の方はすべて対象です。さらに、その中で「要支援や要介護」と認定を受けた方が対象となります。
    •  もし、病気の後遺症から「日常生活」を過ごすのに、人の手が必要になったときは、役所・役場の介護保険担当課、病院であればお医者さんや相談員さん・看護師さん、最寄りの若しくは身近な介護保険の会社などに聞いてみるとよいのではないでしょうか。

Q 年齢と共になりやすくなる病気って?

A 介護保険特定疾病として主に16病名が制度で決められています

 

  •  介護保険法のなかで加齢に伴って、日常生活への障害をきたすであろうとした病名のことで、以下にあげる病名です。

 

    •  1)筋萎縮性側索硬化症 2)後縦靱帯骨化症 3)骨折を伴う骨粗鬆症 4)多系統萎縮(線条体黒質変性症、シャイ・ドレーガー症候群、オリーブ小脳萎縮症) 5)初老期認知症 6)脊髄小脳変性症 7)脊柱管狭窄症 8)早老症 9)糖尿病性腎症、糖尿病性網膜症、糖尿病性神経障害 10)脳血管疾患 11)パーキンソン病関連疾患(パーキンソン病、進行性核上性麻痺、大脳皮質基底核変性症) 12)閉塞性動脈硬化症 13)関節リウマチ 14)慢性閉塞性肺疾患 15)両側の膝関節又は股関節に著しい変形を伴う変形性関節症 16)末期ガン
    • 以上の病名です。
    •  かかりつけのお医者さんが診断していることが前提です。

Q 介護保険を使って何が期待できる?

A 介護保険は自分たちが判断し自分たちで暮らし方を作るするのが基本!

 

    •  介護保険は、サービス利用するのは確かにそうですが、人の「世話」を施してもらうものではありません!あくまで基本は「みなさん自身が自律(自分たちで考え・判断・解決)」することを前提に作られたモノだと私たちは考えています。
    •  ですから、「人の世話を受けてまで暮らしたくない」と考えないで頂きたいです。
    •  むしろ、「今困っている」ことが何かを整理して、介護保険を利用して、最終的には「介護保険を使わない暮らし」をすることが理想ではないでしょうか?都合よく使えば良いんですよ。

Q 介護保険を利用するのに何が必要なの?

A 要支援・要介護認定を受けてケアプランを作ることが必要です

 

    •  まず最初は、役所・役場介護保険担当窓口で介護保険の「要支援・要介護認定申請」をすることが必要です。
    •  
        • 65歳以上の方は「お持ちの介護保険証を持参」して行くとよいでしょう。
        • 40歳以上65歳未満の方は「加入中の医療保険証(医療保険に加入中というのが前提です)」をお持ちになるとよいでしょう。
      •  
    •  次に、先の「要支援・要介護認定」の結果(認定の結果が出る前に、申請した時点からも利用できます。ただし、この場合、認定結果によっては全額若しくは一部が10割自己負担となります)、「非該当」「要支援1・2、要介護1~5」の認定区分が出ます。
    •  「非該当」でなければ、その認定区分に応じた1割負担で利用できる「金額」が決められていて、その金額にあわせて自宅生活を基本として「在宅サービス(通いや短い泊まり、福祉用具レンタル含め)」が利用できます。
    •  
    • 実際にサービスを利用するためには、「介護サービス計画=ケアプラン」が必要となり、それに応じた各サービスでの利用が契約の元できることになります。
    •  
    •  これは、みなさんが決められた書式に記入してつくる、いわゆる「ケアプラン自己作成」をしてもよいですし、「居宅介護支援事業所=ケアマネジャーのいる会社」と契約して「ケアプラン作成を依頼」することもできます。
    •  ケアマネジャーへ依頼すると、ケアマネジャーがこれからの「みなさんの相談役・いろいろな調整役」をしてくれます。

Q 介護保険でサービスを利用するといくらくらいかかる?

A 要支援認定・要介護認定結果に応じた「区分支給限度額」というものですね。

 

    • この区分支給限度額は、先にあげた認定区分に応じたものが介護保険で決められています。
    • (1)要介護1 月165,800円 (2)要介護2 月194,800円
    • (3)要介護3 月267,500円 (4)要介護4 月306,000円
    • (5)要介護5 月356,000円 (6)要支援1 月49,700円
    • (7)要支援2 月104,000円
    • 以上が区分支給限度額で、この額内のサービス利用であれば自己負担額は1割負担となります。
    • これらを超えてサービスを利用することはできますが、全額自己負担となります。
    • ケアマネジャーさんへケアプラン作成を依頼されていれば、毎月のご負担も教えてくれますよ。
    • また、通所サービス(通いのサービス)や泊まりサービス(いわゆるショートステイ)でかかる「食事代」や「部屋代」は、「区分支給限度額」とは別に「実費負担」となります。

Q 自己負担額が高いけどどうにかならないの?

A 先の区分支給限度額の1割負担分に対して、個人又は世帯の課税状況によって

 

    •   高額介護サービス費という仕組みがあります(平成27年度8月から2割負担及び高額所得者の追加変更あり)
    •  
    •  高額介護サービス費については下記表をご参考下さい。
    •  一度、サービス利用料金を支払った後、2ヶ月程後に、役所役場介護保険担当課から通知が来ます。それに従って手続きをされると、1割負担分について、限度額を上回る負担があれば、その上回る分が戻ってきます。
    •  
    •  また、お住まいの市区町村によっては、さらに、市区町村独自の減額または助成制度を設けている場合があります。各担当課窓口でお聞きになるか、身近なケアマネジャーさんまで相談するとよいと思います。

Q 近くのケアマネジャーってどうやって探せばいい?

A お住まいの市町村役場で、教えてくれるはずです。インターネットでも探せますよ♪ 

 

    •  お住まいの地域にある役所役場介護保険担当窓口で、地域のケアマネジャーのいる会社を把握しています。
    •  若しくは、なかなか役所役場まで行けない場合は、インターネットで検索できますよ♪
    •  厚生労働省が運営する「介護事業所検索」といったモノがあります。

Q 介護保険で「デイ・サービス」を使いたいんだけどどんなサービス?

A 日帰りのサービスのことで、一般的に「通所介護サービス」の呼び名です。

 

    •  デイサービスは、一般的に日帰りのサービスで、朝自宅へお迎えに来てくれて、サービス利用する場所(以下 施設とします)へ行き、身体を動かしたり(場合によってはリハビリを行い)、お風呂に入ったり、お食事を取って頂くことができ、夕方ぐらいに自宅まで送ってくれるのが一般的です。
    •  
    •  あと、間違えやすいのは、「通所リハビリテーション」いわゆる「デイ・ケア」ですね。
    • このデイ・ケアというのは、デイ・サービスと似ていますが、『治療的なリハビリテーション』が受けられる点で大きく違いますね。
    •  つまり、お医者さんが専門でデイ・ケアにはいて、理学療法士や作業療法士、場合によっては言語聴覚士さんがいて、当然看護師さん(看護師さんはデイ・サービスにもいますよ)など、医療関係の専門家がいるところで、「ふだんの生活の中でみなさんが必要な身体のちからを身につける」ところと言ってもいいでしょう。
    •  
    •  施設の場所や情報については、お住まいの役所・役場か、ケアマネジャーさんに聞いてみてください。

Q 訪問介護って、ヘルパーさんが何でもしてくれるサービス?

A  残念ながら、何でもできる訳ではありません。

 

    •  本人の日常生活に必要な支援を行いますが、大きく分けて以下の3つになります。(ケアマネ:ケアマネジャーのこと。以下「ケアマネ」とします。)
  •  
      1. 「身体介護」…食事やトイレの介助、入浴や体を拭くお手伝い、服薬のお手伝いなど。直接、本人の身体に触れて行うサービスです。
      2. 「生活介護」…掃除や洗濯、買い物や調理などを行います。ただし、大掃除や家具の移動、ペットの世話や草むしりなどは対象外です。また、同居する家族がいる場合は原則、「生活介護」のサービス自体が対象外となります。(家族の病気や障害など、やむを得ない事情には利用可能になる場合もあるので、詳しくはケアマネと相談してみてくださいね。)
      3. 「通院介助」…自宅からの準備や、車の乗り降りの介助など通院の付添い。(院内の介助は原則は対象外ですが、本人の状況によっては利用できる場合もあります。)
  •  
    •  「介護保険の対象外だからできない」と言われても、自分には必要だし困ってしまう…そんな場合は、一度、クリニックのソーシャルワーカーや担当のケアマネに相談してみてください。介護保険以外の制度で利用できるものはないのか?民間のサービス業者では?(注:介護保険と違って自費負担になります)など、一緒になって考えていきたいと思います。 

Q ショートステイってどこに行くの?いつまで泊まれるの?

A 介護保険では連続30日までお泊まりできますよ♪ 

 

    •  ショートステイは、何かの理由でおうちで過ごすことが難しいとき、短い期間泊まり、その間の暮らしの介護・見守りや体を使った訓練をしたりするサービスです。
    •  理由は、病気や旅行、仕事、家族の介護負担軽減…など何でもOK!
    •  
    •  このサービスを利用できるところは・・・
      • 特別養護老人ホーム
      • 老人保健施設
      • 療養型病床(病院で介護保険を使って入院できる病棟)
    •  
    •  といったところで利用することができ、利用にあたっては、担当のケアマネジャーさんが居ればその方を通してして相談して頂き、居なければ役所・役場担当窓口や地域包括支援センターで相談してみて下さい。
    •  
    •  ショートステイは、「連続30日」を超えて利用することはできません。
    •  さらに、要介護認定有効期間の「およそ半分」を超えないことが目安となってきます。
    •  お住まいの地域によって、サービス利用先の種類もちがうのでご注意下さいね。

Q 看護師さんに家まで来てもらいたいんだけど…

A 通院が困難な方へ訪問して看護する、「訪問看護サービス」があります。 

 

    •  訪問看護サービスとは、看護師がご自宅を訪問して下の1~7のようなことを行います。
    • 利用するには、ケアマネジャーさんやかかりつけ医に相談してみてください。
    •  
    •  <内容>
      1. 健康チェック(血圧・体温・脈拍測定など)
      2. 医療器具(在宅酸素や人工呼吸器など)の管理
      3. 医療器具の使用方法の指導
      4. 医師の指示による医療処置(床ずれの手当や点滴など)
      5. 療養上のお世話(身体の清拭、食事、排泄などの介助・指導)
      6. リハビリテーション
      7. 療養上の相談
    •  
    • 注)「訪問看護」は、介護保険がご利用できる方は介護保険での利用が優先されます。お身体の状態によっては医療保険での利用となります。詳しくは、担当ケアマネジャーさんやお住まいの地域にある役所・役場窓口までご相談下さい。

Q お風呂に入りたいけど自宅で家族の介助だけでは入れなくて困っています。

A 介護保険で、ご自宅での入浴や、施設の設備の整った浴室で入浴することができます。 

 

    •  <種類は大きく分けて三つあります>
      1. 訪問介護などを利用して、自宅の浴槽で入浴する。
      2. 訪問入浴を利用する。訪問入浴とは看護師1名、介護職員2名を基本とするスタッフが専用の浴槽をご自宅にお持ちして入浴できるサービスです。「専用の浴槽」は横になったまま入浴できるため、寝たきりの人でも利用することができます。
      3. デイサービスやデイケアを利用し、施設の浴槽で介助を受けながら入浴する。身体の状態により、一般的な浴槽や車椅子やストレッチャーのまま入れる浴槽(機械浴)もあります。
  •  
    • *1~3にように、身体の状態や自宅の浴槽の使い勝手などにより、どのサービスを利用するか決めることができます。担当のケアマネジャーさんにご相談下さい。

 Q 一人暮らしで足腰が弱ってしまい、買い物や料理が大変になってきました。だれかにお願いできないでしょうか?

A 介護保険の認定を受け一人暮らしであれば、ヘルパーさんによる買い物や料理等の生活支援を受けることができます。 

 

    •  しかし援助の時間や内容等の“約束事”がありますので、ケアマネージャーにご相談ください。
    • 介護保険のほかに、地域によっては市町村による配食サービスを行っているところもあります。最近では民間の配食サービスも増えてきており、コンビニでも行われています。料金や配達の時間などは様々です。
    •  生活のなかで食事は楽しみのひとつだと思います。味の好みなどがあるので、使ってみて合わなければ他のところに変えてみるのもいいのかもしれません。

Q 布団からの寝起きや歩くのが大変になってきた。ベッドや車いす借りられますか?

A 介護保険で要支援・要介護認定(福祉用具レンタルの条件あり)を受けれていれば1割負担で借りられます。 

 

      •  但し、車いすや電動で起き上がるベットを借りることが出来るのは「基本的に 要介護2から5」の認定審査結果がでた方です。
      •  その他、主治医先生が必要と認める「病状が進行したり日々安定しない可能性が著しいお身体の状態にある方」や、先の要支援・要介護認定調査によって“起き上がりができない”“歩行できない”といった状況が認められる場合などは、要介護1以下であっても、車いすや電動ベッドが介護保険で借りることができます。
      •  
      •  こういった『制度利用』から始まり、車いすや電動ベッドなど『福祉用具 利用』については、いろいろな種類の製品がありますので、『必要だから買っちゃえ!』と考える前に、『福祉用具専門相談員さんやケアマネジャーさん』にまずはご相談しながら、お身体や暮らしぶりにあったモノを選ぶことをおすすめ致します♪

Q ポータブルトイレを購入しようと思っていますが、ホームセンターなどで売っているもので良いですか?

A 介護保険利用して購入する場合、介護保険指定の特定福祉用具業者さんからの購入が必要です。 

 

      •  ポータブルトイレには様々な製品があります。
      •  製品選びにあたっては、お身体やお宅での設置場所や動線を考慮して選定されることをおすすめします。
      •  立ち上がったり移動したりするのが大変な方には、転倒の危険が少ない手すりのついたもので、足を引くスペースがあり安定性の確保が大切と思います。更には、高さ調節ができるものが使いやすいと思います。
      •  最近の商品では、暖房便座やシャワー洗浄、消臭機能等がついた物がありますので、福祉用具の業者さんやケアマネジャーさんに相談し、使いやすい物を選ばれると良いと思います。
      •  
      •  平成27年4月1日介護保険改正により、このポータブルトイレ(制度上の名前は腰掛便座)について一部追加がされました。
      •  加わった内容は「便座、バケツ等からなり、移動可能である便器(水洗機能を有する便器を含み、居室において利用可能であるものに限る)。但し、設置に要する費用は対象外。」というものも対象になりました。

Q ショートステイを使いたいと思いますが、いくらぐらい費用がかかりますか?

A 介護保険で利用する場合、1割の利用料自己負担分と部屋代・食事代などの実費負担が必要です。

 

    • 例えば、「要介護1の方が個室ユニットタイプの特別養護老人ホームで2泊3日ショートステイ利用」した場合。
      1. 基本利用料金 ; 751円 × 3日 = 2,253円 (1単位10円の地域の場合)
      2. 食事代 ; 1,380円 × 3日 = 4,140円(チェックイン・アウトで3食の食べない部分は実際は請求されません。)
      3. 部屋代 ; 1,970円 × 3日 = 5,910円(チェックイン・アウトの時間によっての割引はありません。)

 

    • *** 合計 ***
    •  a + b + c = 12,303円(2泊3日) ※ここに送迎(片道184円)や入浴や訓練などの加算が追加されます。
    •  
    •  ショートステイは特別養護老人ホームだけでなく老人保健施設や介護療養型の病院でも利用可能な場合もあり、部屋のタイプ(相部屋など)もいろいろあります。
    •  
    •  だいたいの目安として「1日あたり利用料 800~1,300円」「食事代 1日1,500円」「部屋代 2.000円」程度を想定して、1日全部で4,000~5,000円を見積もると良いと思います。
    •  
    •  これまでご紹介した「、,」といった負担や利用日数の限度や高額介護サービス費、所得税に応じた負担軽減制度もお住まいの地域によって利用できます。お近くの役所・役場介護保険窓口やケアマネジャーさんにご相談下さい。
    •  
    •  
    •  平成27年介護保険制度改正により、多床室の居住費や負担限度額軽減制度も一部変更されました。都度、上記窓口へご確認下さい。

Q 身体障害者手帳をもっているけれど、それで介護保険サービスを利用できるの?

A 身体障害者手帳が交付されている方でも、それだけでは介護保険サービスは利用できません。 

  •  
    •  身体障害者手帳はその固定された障害について証明するものであり、介護保険による介護認定は介護の必要性を判断するものです。そのため、介護保険サービスを利用したい場合は介護保険を改めて申請する必要があります。
    •  65歳以上の方であればどなたでも申請できますが、
    •  40歳以上65歳未満の方の場合は「Q年齢と共になりやすくなる病気って?」の病気により介護が必要になっている方が対象となります。それ以外の方は、介護保険サービスに似た障がい者サービスを利用することができます。

Q 実家の親を引き取って介護しようと考えているけど、手すりをつけることはできますか?

A 介護保険被保険者証へ記載された住所地の住宅での住宅改修工事である必要があります。

 

    •  手すりを付ける事等の「住宅改修」は、介護保険サービスにて20万円までの工事費に対して決められた負担額(たいていは1割負担)で改修できます。
    •  ただし、介護保険証に書かれている住所の家を改修する場合にのみ認められますので、実家の親の住所地から引き取り先に住所を変更する(実際には介護保険証も住所地へ変更及び介護認定区分も変更先で認定必要)必要となります。
    •  ちなみに「住宅改修」とは、1手すりの取付け、2段差の解消、3滑りの防止及び移動の円滑化等のための床又は通路面の材料の変更、4引き戸等への扉の取替え、5洋式便器等への便器の取替え、その他1から5の住宅改修に付帯して必要となる住宅改修の6項目となります。
  •  
    •  なお、平成27年4月1日介護保険制度改正から、上記5の「洋式便器等への便器の取替え」について一部追加がされます。従来「和式便器から“暖房便座、洗浄機能等”が備わる洋式便器への取り替え」のみ条件でしたが、平成27年度から『既存の便器の位置や向きを変更する場合』も加わりました。

Q 杖を買いたいんだけど、介護保険は使えるの?

A. 杖の種類によって違います。

 

    •  よくみかける1本杖(T字杖)は介護保険対象外で、100%自費購入になります。四点杖や松葉杖等の一部の商品は介護保険「(福祉用具貸与)歩行補助用具」となっています。要支援・要介護認定された方は自己負担割合でレンタルできるので、地域包括支援センターや担当のケアマネジャーに相談しましょう。また、市町村によっては65歳以上の方へ日常生活用具給付制度で杖の購入に際し補助がでます。
    •  お近くの市町村役場にお問い合わせ下さい。

Q もうすぐ退院でリハビリを続けたいのですが、通院ができません。自宅でリハビリを受けることはできますか?

A 介護保険「訪問リハビリテーション(以下、“リハビリテーション”このQA中リハビリ)」があります。 

 

    •  訪問リハビリとは、理学療法士(PT)、作業療法士(OT)、言語聴覚士(ST)というリハビリ専門職がみなさんのお宅へお伺いし、日常生活の自立と、家庭内さらには社会参加の向上を図ることを目的に、リハビリを行うことです。リハビリ専門職によって訓練内容が異なりますのでご紹介します。
      • [PT]・・・運動療法を中心に後遺症や障害から回復、軽減するためのリハビリを行います。
      • [OT]・・・運動や趣味活動まで人の生活にかかわるあらゆる活動を通して日常生活への意欲を高め、動作をスムーズに行えるよう援助、訓練をします。
      • [ST]・・・言葉によるコミュニケーションに障害のある人、嚥下障害のある人に対して発音、発声、識字、食べ物の飲み下しなどのリハビリを行う。

Q デイサービスに行ってみたいけど1日過ごすことが出来る自信がありません。短い時間のデイサービスはありませんか?

A あります。 

 

    • 最近ではデイサービスも多様化してきていて、以下に代表的なデイサービスの例をご案内致します。
    • [通常規模~大規模型デイサービス]
      • 1日に何十人と利用するデイサービス。比較的に5~7時間利用を基本にしているところが多い。中には3~4時間など短時間利用を受け付けているところもあり。
    • [民家型デイサービス]
      • 普通の一軒家を使ったデイサービスで、定員は10名程度の場合が多い。近所の家を訪れる感覚で通うことができ、親しみやすい雰囲気。調理、手芸、畑等を利用者と共にしながら毎日の暮らしの延長線上の活動を取り入れている場合もある。
    • [リハビリ型デイサービス]
      • 午前だけ、午後だけの利用としている場合が多い。それぞれ3~4時間程度のリハビリ中心プログラムを行って、飲み物の提供のみ(食事なし)の場合が多い。
  •  
    • 担当のケアマネジャーに相談し、お近くのデイサービスの特徴を色々聞いてみてください。

Q 糖尿病があり、食事指導を受けたいのですが、通院が無理な場合はどうしたらいいですか?

A 訪問による栄養指導が受けることが出来ます。 

 

    •  介護保険サービスで「居宅療養管理指導」があり、お医者さんなどのほかに管理栄養士がお宅へ伺います。お宅で食生活や栄養に関する様々なご相談に応じます。こういった訪問栄養指導を受けるには、医師の指示が必要になりますので、かかりつけ医や担当のケアマネジャーに相談下さい。

Q 在宅で利用できる介護サービスはどんなサービスがありますか?

A 主なモノをご紹介します。

 

    1. 自宅で利用できるサービス
      • 訪問介護
      • 訪問入浴介護
      • 訪問リハビリテーション
      • 訪問看護
      • 居宅療養管理指導(医師・歯科医師・看護師・管理栄養士・歯科衛生士等)
      • 夜間対応型訪問介護
      • 定期巡回/随時対応型訪問看護
      • 複合型サービス(小規模多機能型居宅介護・看護)
      • 福祉用具貸与
      • 特定福祉用具販売
      • 住宅改修
    2. 自宅から通って利用できるサービス
      • 通所介護(デイサービス)
      • 通所リハビリテーション(デイケア)
      • 認知症対応型通所介護(認知症対応型デイサービス)
    3. 自宅から通って泊まれるサービス
      • 短期入所生活介護(ショートステイ)
      • 短期入所療養介護(ショートステイ)
      • 小規模多機能型居宅介護 

 
 お住まいの地域によっては実施していないサービスもありますので、市町村の介護保険窓口や担当のケアマネジャーにご確認下さい。

Q 往診と訪問診察の違いがわからないのですが?

A 医師によって、臨時に自宅へ訪問して受ける診療と定期的に自宅へ訪問して受ける診療の違いです。

 

    • 往診とは・・・
      • 突発的な病状の変化に対して患者様等の求めに応じてその都度医師が患者様宅で診察を行うことです。訪問回数は患者様と医師で決めます。
    • 訪問診察とは・・・
      • 慢性的な病気などがあり、通院困難な患者様に対して計画的に医師が訪問して診療を行うことです。基本的に月2回の計画的な訪問となります。(但し患者様の病状により回数は異なります。)
    • いずれも医師の訪問の可否については各医療機関により異なりますので確認が必要です。

Q 薬局で高齢者用の紙おむつを買ったのですが、補助はありますか?

A 医療費控除とは別に、紙おむつ購入補助や費用の負担軽減制度は市町村によってはあります。

 

    •  オムツ券や現物給付など紙おむつ購入費用の負担軽減を図る制度は、市町村により異なります。お住まいの社会福祉担当課又は介護保険担当課までご確認下さい。
    •  他に、確定申告時に医療費控除(医療費かかった年額が10万円を超える場合、又は、年間所得200万円未満世帯の場合かかった医療費の5%を超える場合)の対象となる場合があります。
  •  
    •  ちなみに、「紙おむつ代が医療費控除の対象となる場合」は、
      • おおむね6カ月以上の寝たきり状態で紙おむつ使用が必要であると医師が認めた場合。(主治医意見書でも確認可能)
      • 医師に「おむつ使用証明書」を発行してもらう。
      • 確定申告時に「おむつ使用証明書」と領収書を添えて提出します。
    •  2年目以降は「おむつ使用証明書」に代えて、市町村が発行するおむつ使用確認書等と領収書で提出できる場合があります。

Q 介護保険負担割合証について教えてください。

A 平成27年8月1日より一定の所得がある方は介護保険自己負担割合2割となりました。

 

    • 【 1割の自己負担となる方は 】
      • 市区町村民税が非課税の方。
      • 生活保護を受給している方。
      • 65歳未満の方。
      • 本人の合計所得金額が160万未満の方。
    • 【 2割の自己負担となる方は 】
      • 市区町村民税が課税されている方で、
      • 65歳以上で本人の年金収入が280万円以上(年金以外の収入のある方は合計所得が160万円以上)
      • 2割負担となるのは、一定以上の所得を有する本人のみです。
      • 同一世帯でも年金等の収入によりそれぞれ負担割合が異なることがあります。
    •  
    • 詳しくは、介護保険担当窓口までお問い合わせ頂くか、担当のケアマネジャーまでご相談下さい。

Q  入れ歯が合わなくなってきてご飯が食べづらくなりました。歯医者さんに連れて行けない時はどうしたらいいですか?

A  自宅に訪問し診察してくれる歯医者さんがあります。

 

    • 自宅に訪問し診察してくれる歯医者さんがあります。歯の治療や入れ歯の矯正だけでなく、日ごろの口の中の健康状態をチェックしてくれます。誤嚥性肺炎予防には口の中を清潔にすることも大切です。お口の健康に不安がある方は歯医者さんやケアマネージャーにご相談ください。

Q  以前介護保険で住宅改修20万円使い切って、今回引っ越したけどもう一度介護保険での住宅改修利用できますか?

A  利用できます。

 

    • 介護保険制度による住宅改修は、転居した場合や要介護要支援認定区分が3段階以上変わった場合などは、改めて介護保険住宅改修利用(3段階リセット)ができます。
    • 但し、「3段階リセット」は注意が必要です。
    • これは、前回介護保険住宅改修実施時の認定区分と現在の認定区分とが3段階以上変わっていることが必要です。
    • *例えば、【要介護1で住宅改修20万円利用。 → その後、要介護5で利用せず。 → 現在要介護2で介護保険住宅改修利用したい!】場合、認められません。
    •  
    • 詳しくは、担当のケアマネジャーさんか、市町村役場担当窓口や管轄の地域包括支援センターまでお問合せ下さい。

Q 身体が不自由なので災害があったときに心配です。なにか協力を得られる方法はありますか?

A  避難行動要支援者避難支援制度がありますよ。

 

    • 障害のある方や一人暮らしの高齢者など災害が起きたときに支援を必要とする方に対し、区・自主防災会、民生委員、児童委員、近所の方など避難支援等関係者と連携し支援していく制度です。登録には一定の要件があり該当する方は申請により名簿登録されます。
    • 登録されると普段の見守り活動や災害時の避難支援、安否確認等の対象となりますが、災害時は何が起こるかわかりません。日ごろのあいさつやご近所付合いなどをこころがけ、いざという時にお互いに協力し合える関係をつくっておくことも大切ですね。

Q  高齢者の虐待を時々ニュースなどで耳にしますが、虐待の内容や傾向ってあるのでしょうか?

A  大変良い質問です。 児童の虐待よりはやや少ないですが、全国で1年間に家族などから16,000件以上の事件があり、その内で数十人の高齢者が虐待によって命を落とされています。

 

      • 通称「高齢者虐待防止法」という法律で次のような虐待を定義しています。
        1. 身体的虐待:叩く、蹴る、紐などでしばる、つねる等の暴力や暴力に似た事。
        2. 心理的虐待:嫌がらせを言ったり、ストレスを与える。
        3. 経済的虐待:本人の許可がないにも関わらず、本人の年金や預貯金、財産を奪ったり、強要すること。
        4. 性的虐待:同意なしや、力づくでの性的接触。
        5. 放棄放任:本人に必要な介護や世話をしない。薬や食事を与えない。身の周りを不衛生にする等。

 

      •  虐待の傾向については、息子によるものが4割で最も多く、夫が2割であり、この二者で半数以上となります。次いで、娘、妻、孫の順となり身近な家族が占めます。また、虐待された方と、虐待してしまった方の2人のみで暮らしている場合が半数に上り、別の家族が一緒に住んでいる場合で約4割です。
      •  虐待の原因で最も多いのが、虐待してしまう方の介護疲れやストレスです。また、介護者の病気や障害など体調が優れないことによること、虐待されてしまう方の認知症の症状によることが大きな理由となっています。
      •  誰でもご自分の体調が優れなかったり、仕事や家事などで多忙であったりイライラすることは度々あると思います。イラッとした時は、一度その場を離れて、大きく深呼吸を3回しましょう。少し気分が和らぎますよ。 また、ご近所の方、知人などで「虐待かもしれない」と思ったら、ためらわずにお住まいの包括支援センターに連絡・通報をして下さい。その一報が命を救うかもしれません。(この場合は個人情報保護などの秘密漏示の罪にはなりませんのでご安心下さい)

Q  介護保険の認定調査って、どんな事を聞かれるの?そして、調査員にどのように伝えたら良いの?

A  初めて対応するのにみなさん不安になりますよね。

 

    •  介護保険には要介護度というランクによって、保険で利用できるサービスの量が変わります。そのランクを決める要素の一つが「認定調査」です。これは「介護の手間」を時間で推計し、要介護度の指標となります。

 

    • 調査の主な質問は次のようです。
        1. 身体機能・起居動作:寝返りや起き上がり、立ち上り、歩行、洗身
        2. 生活機能:移動、飲み込み、食事の仕方、排泄、衣服の着脱
        3. 認知機能:意思を伝えられるか、生年月日や名前が分かるか、一人で外出して戻れるか
        4. 精神・行動障害:同じ話を繰り返すか、昼夜逆転があるか、ひどい物忘れがあるか
        5. 社会生活への適応:薬の内服や金銭管理をどのようにしているか、日常の意思決定をする能力はあるか などです。

 

    •  介護が必要な方の状態や介護の内容を、よく分かっているご家族が立ち会うことが大切です。調査員は必要な研修を受けていますが、そうは言っても他人です。日頃の介護の手間・内容を具体的に分かりやすく伝えましょう。
    •  介護が必要な本人の前で言いづらい場合は別室で伝えたり、メモを渡すなどしましょう。できれば、最後に調査の内容を確認しあえると良いでしょう。

Q  2019年10月から消費税が10%になるけど介護保険サービスの利用料は何か影響があるの?

A  影響あります。

 

    •  消費税増税に伴い、サービスの基本単位数(厚生労働大臣が定める単位)がUPされています。また、区分支給限度額も変更されました。
    •  更に、介護人材の確保のため、現在の処遇改善加算とは別に新たに処遇改善加算が新設され、他にもショートステイや入所時の食費・部屋代の費用変更等もあります。
    •  詳しくは、担当のケアマネジャーさんへご確認下さい。

Q 新型コロナウィルス感染症の恐れがあって外食できないけど武豊町のお店で配達してくれるところはありますか?

A  武豊町内でも宅配やテイクアウト取り組んでいますよ。

 

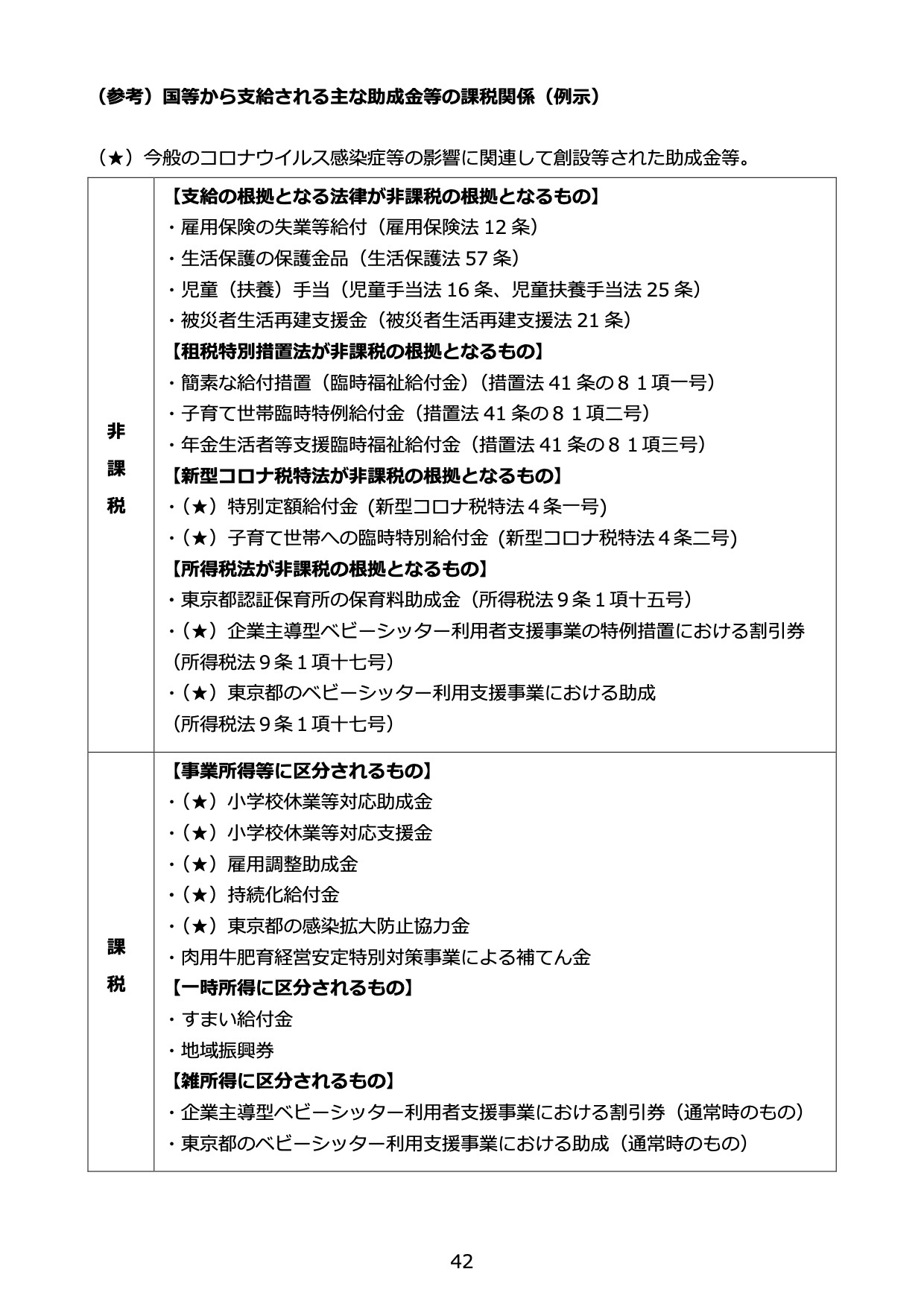
Q 「特別定額給付金」が支給されるけど、税金ってかかるの?

A   個人への国・自治体からの給付になり、非課税ですよ♪

      • 特別定額給付金や学校からパソコンの支給の場合も非課税になります。
      • 以下に、新型コロナ税特法第4条第一号、国税庁FAQからの抜粋を添付します。
      •  
      • ◇新型コロナウイルス感染症等の影響に対応するための国税関係法律の臨時特例に関する法律(法律第二五号)(財務省)

        1 納税の猶予の特例
         税務署長等は、新型コロナウイルス感染症及びそのまん延防止のための措置の影響により令和二年二月一日以後に納税者の事業につき相当な収入の減少があったことその他これに類する事実がある場合において、納期限が同日以後に到来する国税を一時に納付することが困難であると認められるときは、納期限までにされたその者の申請に基づき、その納期限から一年以内の期間を限り、その納税を無担保かつ延滞税なしで猶予することができる特例措置を講ずることとした。(第三条関係)

        2 給付金の非課税等
         市町村又は特別区から給付される給付金で次に掲げるものについては所得税を課さないこととし、当該給付金の給付を受ける権利は国税の滞納処分により差し押さえることができないこととした。(第四条関係)
         (一) 新型コロナウイルス感染症及びそのまん延防止のための措置の影響に鑑み、家計への支援の観点から給付される一定の給付金
         (二) 新型コロナウイルス感染症及びそのまん延防止のための措置による児童の属する世帯への経済的な影響の緩和の観点から給付される一定の給付金

        3 指定行事の中止等により生じた権利を放棄した場合の寄附金控除又は所得税額の特別控除の特例
         個人が、指定行事の中止等により生じた入場料金等払戻請求権の全部又は一部の放棄を指定期間内にした場合において、放棄払戻請求権相当額又は特定放棄払戻請求権相当額については、寄附金控除又は所得税額の特別控除の適用ができることとした。(第五条関係)

        4 住宅借入金等を有する場合の所得税額の特別控除の特例
         (一) 既存住宅の取得をし、かつ、特例増改築等をした個人が、新型コロナウイルス感染症及びそのまん延防止のための措置の影響により当該既存住宅をその取得の日から六月以内にその者の居住の用に供することができなかった場合において、当該既存住宅を令和三年一二月三一日までにその者の居住の用に供したとき(当該特例増改築等の日から六月以内にその者の居住の用に供した場合に限る。)は、住宅借入金等を有する場合の所得税額の特別控除を適用できることとした。(第六条関係)
         (二) 要耐震改修住宅の取得をし、かつ、耐震改修に係る契約を一定の日までに締結している個人が、新型コロナウイルス感染症及びそのまん延防止のための措置の影響により当該耐震改修をして当該要耐震改修住宅をその取得の日から六月以内にその者の居住の用に供することができなかった場合において、当該耐震改修をして当該要耐震改修住宅を令和三年一二月三一日までにその者の居住の用に供したとき(当該耐震改修の日から六月以内にその者の居住の用に供した場合に限る。)は、住宅借入金等を有する場合の所得税額の特別控除を適用できることとした。(第六条関係)
         (三) 住宅の新築取得等で特例取得に該当するものをした者が、新型コロナウイルス感染症及びそのまん延防止のための措置の影響により特例取得をした家屋を令和二年一二月三一日までにその者の居住の用に供することができなかった場合において、当該家屋を令和三年一月一日から同年一二月三一日までの間にその者の居住の用に供したときは、住宅借入金等を有する場合の所得税額の特別控除の控除期間の三年間延長の特例を適用できることとした。(第六条関係)

        5 大規模法人等以外の法人の欠損金の繰戻しによる還付
         法人の令和二年二月一日から令和四年一月三一日までの間に終了する各事業年度において生じた欠損金額については、次の法人を除き、租税特別措置法に規定する中小企業者の欠損金等以外の欠損金の繰戻しによる還付制度の不適用措置を適用しないこととした。(第七条~第九条関係)
         (一) 大規模法人(次の法人をいう。以下同じ。)
          (1) 資本金の額等が一〇億円を超える法人
          (2) 保険業法に規定する相互会社
         (二) 大規模法人との間にその大規模法人による完全支配関係がある普通法人
         (三) 複数の完全支配関係がある大規模法人に発行済株式等の全部を直接又は間接に保有されている普通法人
         (四) 投資法人
         (五) 特定目的会社

        6 消費税の納税義務の免除の規定の適用を受けない旨の届出等に関する特例
         新型コロナウイルス感染症及びそのまん延防止のための措置の影響により令和二年二月一日以後に事業としての収入の著しい減少があった事業者が、その収入の著しい減少があった課税期間以後の課税期間について、事業者免税点制度を適用すること又は不適用とすることが必要となった場合において、税務署長の承認を受けたときは、課税事業者選択届出書等を本来の期限までに提出したものとみなす等の特例措置を講ずることとした。(第一〇条関係)

        7 特別貸付けに係る消費貸借契約書の印紙税の非課税
         公的貸付機関等又は銀行等の金融機関が新型コロナウイルス感染症及びそのまん延防止のための措置によりその経営に影響を受けた事業者に対して当該影響を受けたことを条件として行う金銭の特別貸付けに係る消費貸借契約書については、印紙税を課さないこととした。(第一一条関係)

        8 施行期日
         この法律は、公布の日から施行することとした。

 

Q 「換気の上手な方法って」何?

A   入口(小さく)と出口(大きく)を窓を開けたりしてつくることが良いです。

      • 新型コロナウィルス感染症の予防・拡大防止のため、1時間に2回以上の換気を新しい生活様式として耳にされていると思いますが、防犯上のこともあり、開けられる窓などは制限ありますよね。
      • でも、窓を1カ所だけ開ける、換気扇を使う、扇風機を使う、「冷たい場所から暖かな場所へ流れる空気の性質」を利用などして、空気の流れを使うことで換気も可能です。
      • 2003年の改正建築基準法 以後建てられた建物では、2時間で家の空気が1回入れ替わる事(0.5回/時間)が条件で建てられていますし、オフィスなどで24時間換気システム設置されていれば、基本的に換気の仕組みはあるので、窓を少し開ける工夫だけでも効果的です。
      • あと、窓を全て開けると、空気が滞留してしまうので効果的に風のながれが滞る要因になるようです。
      • 低いところから高いところ、低い温度から高い温度、狭いところから広いところ、これらの風の流れの性質を利用して、効果的に部屋の換気をするのがオススメのようです。
      •  
      • 参考)日本建築学会 換気に関するQ&A
      •    ダイキン工業 上手な換気の方法
      •    YKKap    住まいのじょうずな換気方法

Q 最近、「人生会議」という言葉を時々耳にするけど、どういうことなの?

A  一言で言えば、もしもの時の話し合い“です。

      •  自分の命が危機に迫っている時に、自分がどんな治療を受けたいか、反対に受けたくないか、あなたが大切にしている想いを、家族など大切な人たちと話し合っておくことです。
      •  「死んだときの話なんて縁起でもない」「残った家族に任せる」「死ぬことを考えたくない」というような気持ちがあることもよく分かります。
      •  けれど、これまで何十年という、あなたの「生き方」を、あなたの意思と違う結末になってしまうのと、最後まで自分の描いてきた人生を全うできることとどちらが良いでしょうか。
      •  あなたの意思を周りの大切な人に伝えておくことは、その大切な人が、医療や介護、延命などについて悩ませてしまうことを軽くできます。
      •  では、いつ話し合うのが良いでしょうか?重篤な病気やケガになった時と思いたいかもしれませんが、本当に最期の時期が近づくほど話しづらくなるようです。実際に、脳疾患や心不全、大けがなど急に体の変化が起きたり、認知症で伝えられなくなったりすることが現実にはあり、意思を伝えられずに医療などが施される事もあります。ですから、年齢は関係ありません。健康だからこそ話し合ってみましょう。
      •  では、どんな話しをしたら良いのでしょう。例えば次のようなことです。

 

            1. あなたが急病で話せなくなった時、誰に自分の意思を伝えてもらうか。配偶者?子供?
            2. 希望する医療処置(人工呼吸・胃ろう・大手術・輸血など)や逆に希望しない処置
            3. 残された時間をどのように過ごすか。場所は病院?施設?自宅?誰と過ごしたいか。
            4. あなたの大切な人に知っておいてほしいこと、伝えておきたいことは。

 

      •  そうは言っても、なかなか話しづらい方のために、ゲーム感覚で話せる「もしバナゲーム」や、“もしもの時”を意識する「もしもカレンダー」、親のことを知るための「親ブック」などの商品もあります。
      • 一度、気を軽くして話し合ってみてはいかがでしょうか。
      •  
      • 参考:(医)鉄薫会 蔵本浩一氏

Q デイサービスを何カ所も利用することは出来るの?

A  介護認定結果によって異なります。
  要介護1〜5の方は複数カ所利用できます。

      •  介護認定結果が「要支援1 又は 要支援2」の方の場合、デイサービスについて1カ所のみの利用となりますのでご注意下さい。(通所リハビリテーションと併用することもできません。)
      •  要介護1〜5の方は、どこのデイサービス事業所を組み合わせることが出来るか、区分支給限度額等も含め、担当のケアマネジャーさんと相談してみて下さい。

Q サービス利用の負担額が地域区分の変更によってこれまでと金額が変わると聞いたけどどういうこと?

A  サービス提供してくれる「事業所所在地」で異なります。
  地域区分によって分けられた地域ごとで決められています。

      •  ご利用のサービス事業所の所在地がどこの市町住所で登録されているかによって変わります。それぞれの市町ごとに分けられたモノを地域(級地)区分と言います。
      •  また、その地域区分の中でも、ご利用のサービス種類ごとで1単位何円かが異なります。(図1参照)
      •  令和6年4月1日介護保険改正にて厚労省より示された「地域区分」は図2です。従来の地域区分から変更生じた場合、その市町で登録されている事業所であって、サービス種類ごとに単価も変更となることが考えられます。図1下部にてサービス種類ごとの単価がご覧頂けます。(令和6年4月1日現在)
      •  
      • kaigohosyu

        図1 令和6年4月1日地域区分

      •  
      • chiikikubun

        図2 令和6年4月1日施行地域区分

      •  
      • 【 計算手順 】
      • ① サービス単位(厚労省により決められた時間ごとの単価)・加減算 《小数点以下四捨五入》
      • ② 地域区分により決められているサービス種類毎の円《小数点以下切捨て》
      • ③ ②の金額の保険請求額9割・8割・7割を計算します。
      • ④ 【②;サービス利用に係る全額】から【③;介護保険で賄われる額】を引き、残りがサービス利用者自身の支払う負担額となります。
      •  但し、区分支給限度基準額を超えて利用している部分は10割負担となるため、その超えて利用している部分は、④の計算とは別に利用者自身が支払う負担(10割)となります。
      •  
      • 注意;ご利用の介護認定区分や区分支給限度額での利用状況、サービス事業所の届出体制状況によっても介護サービス単位や加算が異なります。
      •  
      • 詳しくは、担当のケアマネジャーさんへご相談下さい。
      • ケアマネジャーがいない場合は、お住まいの介護保険担当係か地域包括支援センターまでご相談下さい。
      •  
IPAロゴ

JPRS
 

医療法人マックス サイト一覧